Les installations sous pression au Québec
Guide Complet sur les Réservoirs d’Air Comprimé au Québec
🎯 Objectif de ce guide
Vous travaillez dans une entreprise industrielle au Québec et vous vous demandez :
- Ai-je le droit d’installer un réservoir d’air comprimé moi-même ?
- Ai-je besoin d’un permis RBQ ou d’un numéro CRN ?
- Quelle est la fréquence d’entretien ou d’inspection obligatoire ?
Ce guide vous explique, de manière claire et concrète, ce que dit la réglementation québécoise (RBQ) sur les installations sous pression utilisées pour l’air comprimé.
⚠️ Avis de non-responsabilité : Ce guide est fourni à titre informatif seulement. Il ne constitue pas un avis juridique ou technique officiel. Toute décision liée à l’installation, l’entretien ou l’exploitation d’un équipement sous pression doit être validée par un professionnel qualifié et conforme aux exigences des autorités compétentes. L’auteur décline toute responsabilité en cas de mauvaise interprétation ou d’application inexacte des règlements cités. Référez-vous aux lois et règlements en vigueur au Québec et au Canada pour des obligations légales officielles.
Lien vers le règlement de la RBQ : LIEN ICI
Lien vers le code d’installation de tuyauterie au Québec : BNQ3650-900
🧾 Qu’est-ce qui est considéré comme un réservoir par la RBQ ?
Un réservoir d’air comprimé est un appareil soumis au Code d’installation BNQ 3650-900 et au Règlement sur les installations sous pression (B-1.1, r.6.1). Ces règles visent à assurer la sécurité des travailleurs et du public.
Référence légale – Article 2 du BNQ 3650-900 :
« Le présent code s’applique à l’installation des chaudières, des appareils et de la tuyauterie sous pression, autant à l’intérieur qu’à l’extérieur des bâtiments. »
❓ Ai-je le droit d’installer un réservoir moi-même ?
NON, sauf si vous êtes :
- Une entreprise titulaire d’un permis RBQ spécifique (installation ou modification d’équipement sous pression), OU
- Un employé d’une entreprise ayant un permis d’exploitant-utilisateur pour des travaux internes (ex. : usine qui entretient ses propres réservoirs).
Référence : Article 14 du Règlement B-1.1, r.6.1
❓ Puis-je installer de la tuyauterie d’air comprimé moi-même, sans installer le réservoir d’air ?
✅ OUI, si :
- Le diamètre de la tuyauterie est inférieur ou égal à 19 mm (¾ pouces) ;
ou - Les travaux ne nécessitent pas de soudure (raccords mécaniques, filetés, à compression).
Références :
- Article 4, paragraphe 4° – Tuyauterie ≤ 19 mm exemptée
- Article 16, paragraphe 2° – Travaux sans soudure
📅 Entretien préventif et inspection obligatoire
Même si vous êtes exempt de CRN, certains réservoirs doivent être inspectés régulièrement.
📌 Inspection périodique (Article 78, Tableau 1) :
| Type de réservoir | Inspection externe | Inspection interne |
|---|---|---|
| Réservoir d’air comprimé | Tous les 4 ans | Non requise |
📌 Cas particuliers :
- Après un arrêt de plus d’un an ou un changement d’usage → Inspection obligatoire (Article 81)
- En cas de déplacement → Inspection interne/externe obligatoire (Article 79)
👉 Ces inspections doivent être faites par une personne reconnue.
🆔 C’est quoi un CRN (Canadian Registration Number) ?
Le CRN est un numéro d’enregistrement requis pour tout appareil sous pression (comme un réservoir d’air) fabriqué ou utilisé au Canada.
Il atteste que le réservoir :
- A été conçu selon les normes canadiennes (ASME, CSA B51, etc…)
- A été évalué et approuvé par un organisme d’autorité provinciale (ex. : RBQ au Québec)
⚠️ Un réservoir sans CRN peut être refusé lors d’une inspection, même s’il est neuf.

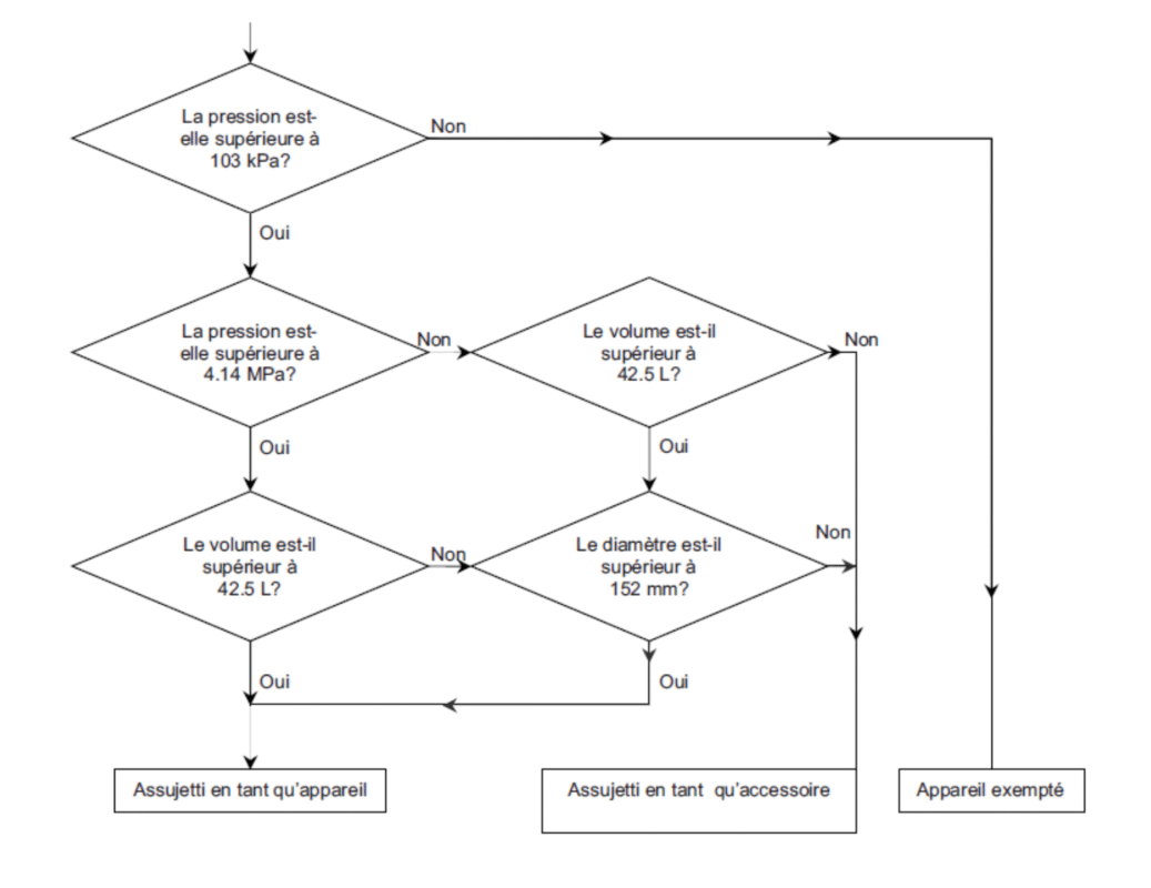
❓ Mon réservoir a-t-il besoin d’un CRN ?
✅ Oui, s’il est assujetti en tant qu’appareil selon l’article 2 Figure b) :

🔗 Lien vers le logigramme de la RBQ : LOGIGRAMME RBQ
👷♂️ Qu’est-ce qu’une « personne reconnue » ?
Il s’agit d’un inspecteur accrédité par la Régie du bâtiment du Québec (RBQ) pour faire des inspections réglementaires d’équipements sous pression.
👉 Liste officielle des personnes reconnues en date du 8 août 2025
- Les inspecteurs de la RBQ
- Anchor Risk Solutions Corporation
- Aviva Canada
- B&M Risk Advice Inc.
- Bureau Veritas Inspections and Insurance Company
- Chubb Canada
- FM Global
- HSB Canada
- Intact Assurance
- Les consultants en soudage MEQUALTECH inc.
- Services Précis d’Opta
- TORNGATS Inspections Réglementaires inc.
🔗 Lien vers la liste à jour de la RBQ : LISTE À JOUR
⚙️ Composants obligatoires sur un réservoir d’air
Selon le code BNQ 3650-900, un réservoir doit comporter :
- Un manomètre lisible (Article 11.2.1.1)
- Un robinet de purge placé au point le plus bas (Article 11.2.2)
- Une protection mécanique si des pièces en mouvement sont accessibles (grillage ou plaque) – Article 11.2.1.2
🛠 Processus d’installation d’un réservoir CRN
- Trouver un installeur qui possède un permis d’installateur
👉 liste des détenteurs de permis - Approbation préalable RBQ (Article 31)
- Déclaration de travaux (Article 32) – au moins 30 jours avant la fin des travaux
- Adresse du site
- Numéro CRN
- Pression d’ajustement des soupapes
- Caractéristiques techniques (volume, pression, fabricant)
- Vérification de conformité à la fin des travaux
- Votre installateur vous fait parvenir une mention de conformité qui atteste que les travaux d’installation sont conforme à la règlementation applicable.
Voici un extrait du Guide de préparation qui suggère un format de mention de conformité :

🧠 Formation recommandée (BNQ 3650-900)
Formez votre personnel pour éviter erreurs coûteuses :
- Interprétation du code BNQ spécifique à votre installation: 8 h
- Installation des réservoirs : 8 h
- Conformité RBQ : 8 h
- Survol des règlements applicables à votre situation : 2 h
📌 Résumé des points clés
✅ L’exemption de l’article 71 concerne seulement l’inspection, pas le CRN
✅ Vous devez avoir un permis RBQ pour installer un réservoir
✅ La tuyauterie ≤ ¾ » n’est pas assujetti à la règlementation des installations sous pression
✅ Une inspection externe est exigée tous les 4 ans pour les réservoirs soumis
✅ Un déplacement de réservoir = inspection obligatoire
✅ Toute installation soumise doit être déclarée à la RBQ
📞 Consultation gratuite
Notre équipe vous aide à valider votre projet, à choisir un réservoir conforme et à le mettre en service en toute sécurité.
📍 Contactez-nous pour une évaluation gratuite
- Rencontre virtuelle ou en usine
- Devis rapide et personnalisé
- Soutien à la conformité réglementaire
Nous rejoindre : +1 (418) 410.3592
📚 Références légales
- Code BNQ 3650-900 : Installation des chaudières et appareils sous pression
- Règlement B-1.1, r. 6.1 : Installations sous pression au Québec (RBQ)
- Site de la RBQ.: Domaine d’intervention des Installations sous pression
✍️ Auteur : Onyx Formations M3 – Experts en air comprimé et conformité RBQ 📅 Mise à jour : Janvier 2025

